帕拉迪携新品亮相北京首届数字安全大会
发布时间: 2021.07.19 | 来源: 帕拉迪

7月16日,以“数字世界 安全共生”为主题的首届数字安全大会(DSC)在北京隆重召开,帕拉迪受邀携数据安全新品亮相大会,与各方英雄豪杰聚焦数字安全技术、产品与方案的最佳实践,共论数字经济健康发展策略,为全面推动行业安全建设添砖加瓦。

大会包括论坛讲演和展览两部分内容,其中展览部分邀请了数十家数字安全领域内的优秀厂商。帕拉迪携数据库安全运维宝(DIM)特权身份访问安全管理系统(PAM-PLUS)两个新品亮相,吸引了与会嘉宾的目光,大家纷纷驻足与帕拉迪安全分析师进行交流探讨,现场气氛热烈。




帕拉迪数据库安全运维宝

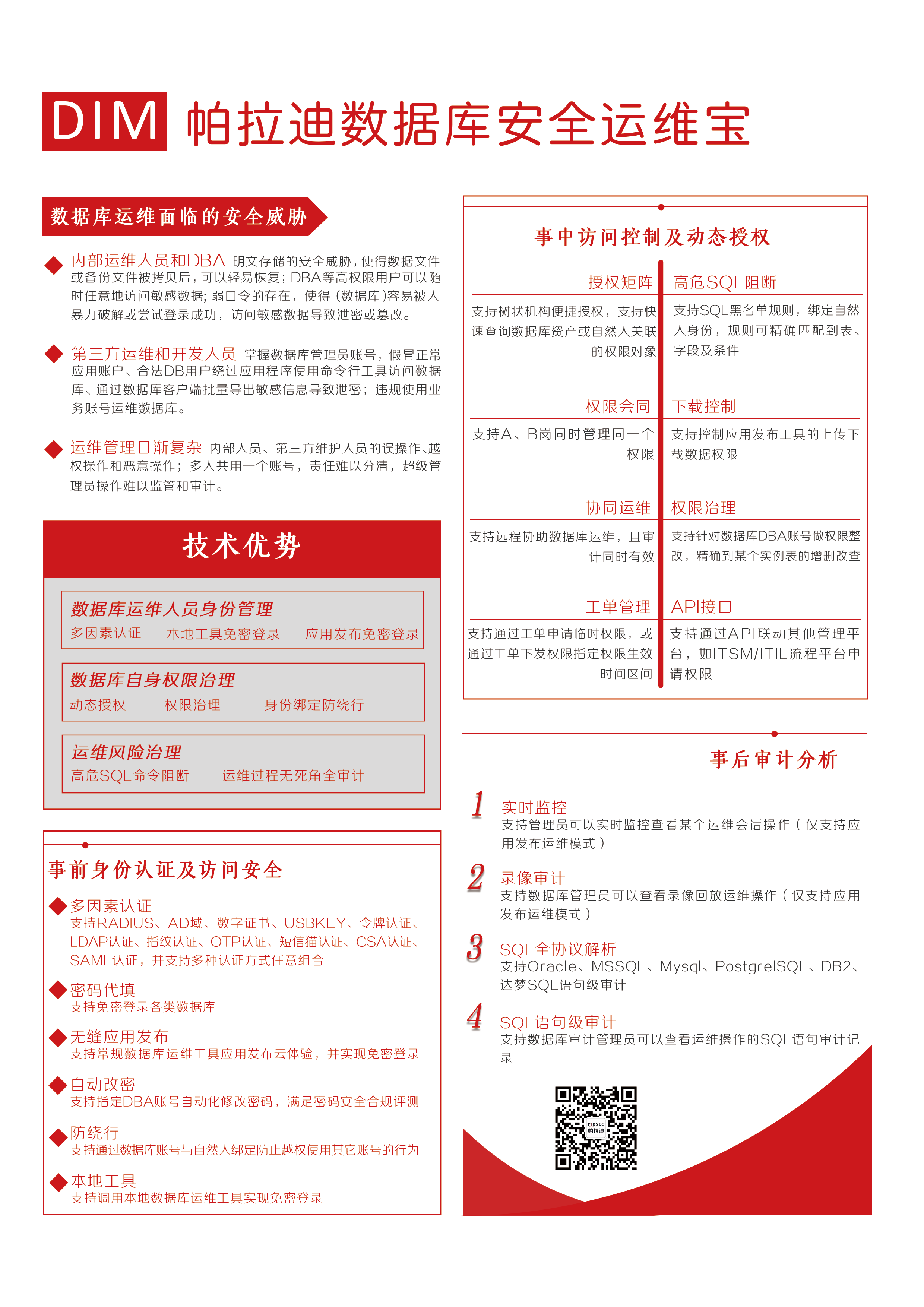
数据库安全运维宝基于“零信任”安全模型,从人员安全认证、应用访问控制、数据库合规登录、运维权限治理、工单流程系统、运维操作审计等方面全方位支持数据库运维安全管理和数据库防泄漏,满足数据库运维安全内控和各类法规法令的要求,最终解决了数据库运维侧的安全治理、帐号风险控制、传输通道管控、深度访问控制以及数据库运维权限治理的难题。



帕拉迪特权身份安全管理系统

帕拉迪特权身份安全管理系统(简称:PAM-PLUS)结合ITIL、ITSM、IT内控、SOX法案\COBIT法规、信息安全等级保护2.0及IT运维管理要求,遵循《信息保障技术框架(IATF)》中的深度包围技术框架,并结合“零信任”安全模型、自动化安全运维和数据库身份治理的相关特性,最终解决了数据中心基础设施特权帐号的统一安全治理、集中风险检测、传输通道管控、深度访问控制以及数据库运维特权身份治理的难题。


除DIM与PAM-PLUS外,帕拉迪的其他产品也引起了与会人员的强烈兴趣。帕拉迪深耕行业多年,聚焦数据中心核心安全,深化产品改革研发,帮助用户全面实现数据中心领域安全防护和合规管理。目前产品广泛地应用于政府、运营商、金融、教育、医疗、企业和互联网等领域。

此次数字安全大会作为数据安全法颁布后行业率先发起的安全大会,帕拉迪从中感受到数字安全行业的活力与其中蕴藏的红利,作为专注于数据中心安全与智能领域的综合解决方案提供商,帕拉迪将会时刻与时俱进,满足用户所需,率先为广大用户提供更全面的、实用有效的解决方案,为我国数字安全行业的健康发展保驾护航。


Copyright © 2019 All Rights Reserved Designed
杭州帕拉迪网络科技有限公司